КОСМОДРОМ - Электронные компоненты для разработки и производства - Харьков - Украина
|
Серии источников питания HDR на DIN рейку с
ультра-узкой формой корпуса и полным диапазоном входного напряжения
100-240 В переменного тока 15, 30, 60, 100, 150 Ватт
HDR-15
HDR-30
HDR-60
HDR-100
HDR-150
|
 |
|
 |
| | | |  Нажми на картинку, чтобы увеличить ее

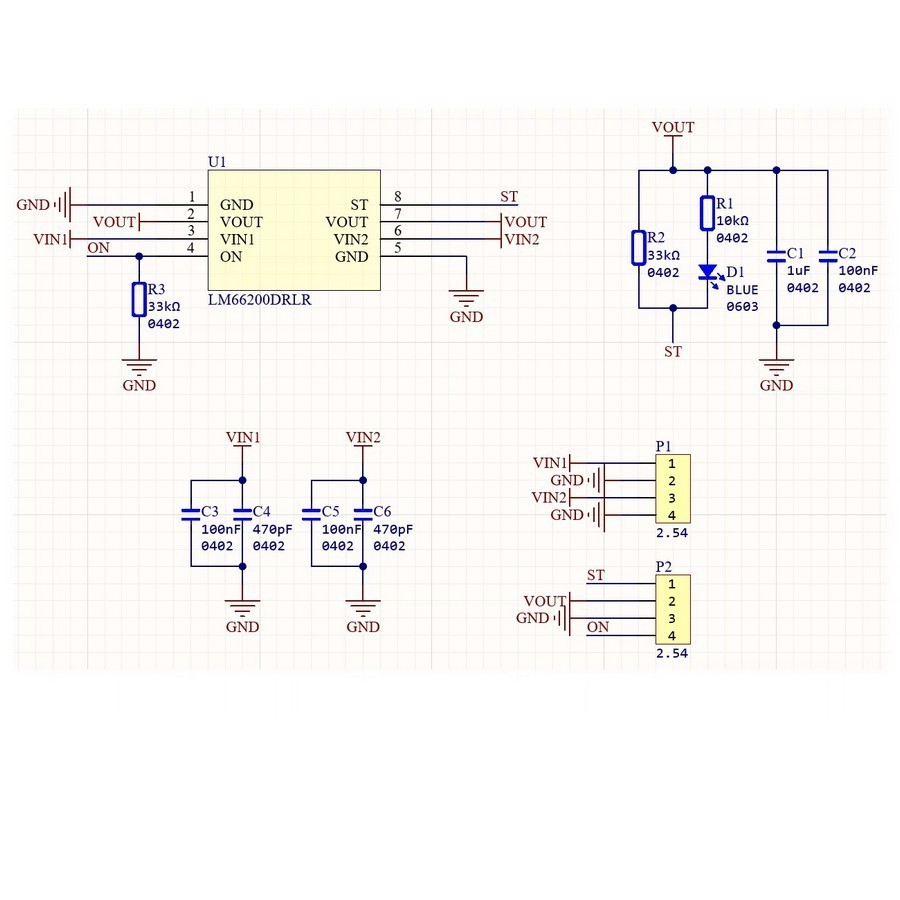
Фото может отличаться от реального вида предмета, но это не влияет на основные характеристики изделия | Отладочная плата ORing Module V1 Оценочный модуль для идеального диода LM66200. Два входа, один выход: автоматически выбирает большее напряжение. Подходит для аккумуляторов.
На складе ... код товара: 00-00079904
Кол-во | Цена без НДС, грн | Купить |
| Раздел: Отладочная плата

| | | |
Модуль ORing — это
оценочный модуль для идеального диода с низким током покоя LM66200.
LM66200 — это устройство
с двумя входами и одним выходом, которое автоматически передает на выход входное
напряжение с наибольшим значением из двух. Низкий ток покоя делает LM66200
идеальным для систем с питанием от аккумулятора, позволяя продлить срок службы
батареи во время работы.

ON: Активный низкий вход
включения (33 кΩ подтяжка к низкому уровню). Устройство включается, когда вход
ON подтянут к низкому уровню, и отключает оба канала, когда ON подтянут к
высокому уровню.
ST: Пин состояния. Подтягивается к высокому уровню, когда используется VI1, и к
низкому уровню, когда используется VI2 (загорится синий светодиод).
| | |






 |
Макетные платы односторонние
без маски
самый простой вариант макетной платы, когда устройство нужно собрать "на
коленке", быстро проверить его работу |
 |
Макетные платы- адаптеры
применяются для монтажа компонентов в различных корпусах |
 |
Макетные платы односторонние,
цвет маски желтый
простой вариант односторонних макетных плат, цвет маски - желтый |
 |
Универсальные адаптеры-переходники с нулевым усилием |
 |
Макетные платы односторонние,
цвет маски зеленый
простой вариант односторонних макетных плат, цвет маски - зеленый |
 |
Контактные
макетные платы
Весь перечень макетных плат |
 |
Макетные платы односторонние, цвет маски зелёный, луженные контакты
простой вариант односторонних макетных плат, цвет маски - зеленый, для
удобства монтажа компонентов контактные площадки покрыты слоем припоя |
 |
Отладочные платы и лабораторные комплексы |
 |
Макетные платы двухсторонние с металлизацией отверстий
высококачественные двусторонние макетные платы, имеется металлизация
отверстий, качественная печать, пригодны для самых различных применений |
 |
Программаторы |
 |
Соединительный и монтажный кабель
Комплекты из соединительных перемычек, монтажные кабеля в бухтах, шлейфы
с соединительными разъемами |
 |
Фольгированный стеклотекстолит для изготовления печатных плат |
|
Отладочные платы и лабораторные комплексы
При изучении программировании микроконтроллеров очень важно не
оставлять все в теории, а сразу же реализовывать идеи на практике.
Можно делать это по разному, например, тестировать в симуляторах или
собирать на макетной плате. Но самым удобным и способ ознакомления с
микроконтроллерами является отладочная плата. Отладочная плата - это
законченное устройство, в котором максимально задействованы все узлы
микроконтроллера, имеет органы управления и контроля и служит для
тестирования программ написанных для различных проектов. |
|
Поставляемые компоненты










|
^ Наверх DIV >
радиошоп, radioshop, радио, радиодетали, микросхемы, интернет, завод,
комплектующие, компоненты, микросхемы жки индикаторы светодиоды семисегментные датчики влажности преобразователи
источники питания тиристор симистор драйвер транзистор, диод, книга, приложение,
аудио, видео, аппаратура, ремонт, антенны, почта, заказ, магазин,
интернет - магазин, товары-почтой, почтовые услуги, товары, почтой, товары
почтой, каталог, магазин, Internet shop, база данных, инструменты, компоненты,
украина, харьков, фирма Космодром kosmodrom поставщики электронных компонентов дюралайт edison opto светодиодное освещение Интернет-магазин радиодеталей г.Харьков CREE ATMEL ANALOG DEVICES АЦП ЦАП